建设项目行政许可“一站式”专业技术服务机构    贵州(贵阳市、遵义市、安顺市、六盘水市、黔南州等)市州发改委委托节能报告评审单位

您当前位置:首页 > 新闻中心 > 行业新闻 >

业务领域

焦点关注

弃渣场选址与设计详解!(建议收藏)

日期:2023-04-26 09:35:34

来源:水保网

编辑:贵州绿之城节能环保

0


(一)弃渣场设计应符合下列要求

1、弃渣场设计应坚持安全可靠、经济合理的原则。

2、弃渣场堆置应根据渣场地形地质条件、弃渣岩土组成及物理力学参数等确定堆置要素,并应满足渣场整体稳定,且不影响河(沟)道行洪安全的要求。

3、应根据弃渣场位置、类型及堆置情况,进行弃渣拦挡、防洪排洪等设计。

(二)弃渣场设计所需基本资料应包括下列内容:

1、地形测绘资料:渣场区地形、地貌及地类资料,渣场地形图。

2、工程地质资料:渣场区工程地形及地质勘察资料,包括地层岩性、覆盖层组成及厚度、渣场是否涉及泥石流、滑坡等不良地质情况及基础物理力学参数。

3、弃渣基础资料:弃渣的来源、组成、堆渣量以及弃渣的物理力学参数等资料。

4、水文气象资料:与渣场设防标准相应的,涉及河道、沟道的洪水流量计洪水位、流速等资料。

二、弃渣场设计


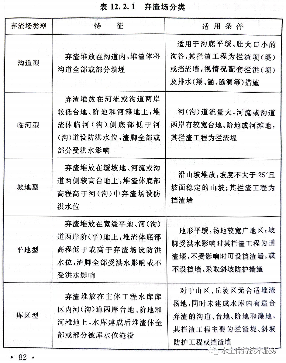
(一)弃渣场按地形条件、与河(沟)相对位置、洪水处理方式等,可分为沟道型、临河型、坡地型、平地型、库区型五种类型,其相应特征及适用条件应符合下表的规定。

图片

(二)弃渣场选址应符合下列规定:

1、弃渣场选址应根据弃渣场容量、占地类型与面积、弃渣运距及道路建设、弃渣组成及排放方式、防护整治工程量及弃渣场后期利用等情况,经综合分析后确定。

2、严禁在对重要基础设施、人民群众生命财产安全及行洪安全有重大影响的区域布设弃渣场。

3.弃渣场不应影响河流、沟谷的行洪安全,弃渣不应影响水库大坝、水利工程取用水建筑物、泄水建筑物、灌排干渠沟功能,不应影响工矿企业、居民区、交通干线或其他重要基础设施的安全。

4、弃渣场应避开滑坡体等不良地质地段,不宜在泥石流易发区设置弃渣场;确需设置的,应确保弃渣场稳定安全。

5、弃渣场不宜设在汇水面积和流量大、沟谷纵坡陡、出口不易拦截的沟道;对欺诈场选址进行论证后,确需在此类沟道弃渣的,应采取安全有效的防护措施。

6、不宜在河道、湖泊管理范围内设置弃渣场,确需设置的,应符合河道管理和防洪行洪的要求,并应采取措施保障行洪安全,减少由此可能产生的不利影响。

7、弃渣场选址应遵循“少占压耕地,少损坏水土保持设施”的原则。山区、丘陵区弃渣场宜选择在高层地质和水文地质条件相对简单,地形相对平缓的沟谷、凹地、坡台地、滩地等;平原区弃渣应优先弃于洼地、取土(采砂)坑,以及裸地、空闲地、平摊地等。

8、风蚀区的弃渣场选址应避开风口区域。

(三)弃渣堆置应符合下列规定:

1、弃渣场宜采取自下而上的方式堆置;堆渣总高度小于10m的,在采取安全拦挡措施下可采取自上而下的方式堆置。

2、弃渣场堆置要素应包括:容量、堆渣总高度与台阶高度、平台宽度、综合坡度和占地面积等。

3、堆渣量应以自然方为基础,按弃渣组成折算成松方,并应根据堆渣工艺、沉降因素进行修正。无试验资料的,松散系数可按下表选取。

图片

4、弃渣场占地面积应综合堆渣量、地形、堆置要素、拦渣排水措施等因素确定。

5、弃渣场堆渣高度与台阶高度的确定应符合下列规定:

1)最大堆渣高度按弃渣初期基底压实到最大承载能力控制,应按下式计算:

图片

2)堆渣高度与台阶高度应根据弃渣物理力学性质、施工机械设备类型、地形、工程地质、气象及水文等条件确定。弃渣堆渣高度40m以上时,应分台阶堆置,综合坡度宜取22度-25度,并应经整体稳定性验算最终确定综合坡度。采用多台阶堆渣时,原则上第一阶高度不应超过15m-20m;当地基为倾斜的砂质土时,第一台阶高度不应大于10m。

3)4级、5级弃渣场,当缺乏工程地质资料时,堆置台阶高度可按下表确定。

图片

6、弃渣场堆渣坡比应由渣场稳定计算确定。4级、5级弃渣场,当缺乏工程地质资料时,稳定堆渣坡度应小于或等于弃渣自然安息角除以渣体正常工况时的安全系数。弃渣自然安息角根据弃渣岩土组成,可按下表确定。

图片

图片


(四)弃渣场与重要基础设施质检的安全防护距离应符合下列规定:

1、弃渣场与重要基础设施之间应留有安全防护距离,安全防护距离应满足相关行业要求。

2、安全防护距离计算,以弃渣场坡脚线为起始界线;涉及铁路、公路等建筑物的,由其边缘算起;航道由设计水位线岸边算起;工矿企业由其边缘或围墙算起。

3、涉及规模较大、人口0.5万人以上的居住区和建制城镇的,安全防护距离应适当加大。

(五)弃渣场稳定计算应符合下列规定:

1、弃渣场稳定计算包括堆渣体边坡及其地基的抗滑稳定计算。抗滑稳定应根据弃渣场级别、地形、地质条件,并应结合弃渣堆置形式、堆置高度、弃渣组成、弃渣物理力学参数等选择有代表性的断面进行计算。


2、弃渣场康华稳定计算应分为正常运用工况和非常运用工况。

1)正常运用工况:弃渣场在正常和持久的条件下运用,弃渣场处在最终弃渣状态时,渣体无渗流或稳定渗流。

2)非常运用工况:弃渣场在正常工况下遭遇Ⅶ度以上(含Ⅶ度)地震。

3、多雨地区的弃渣场还应核算连续降雨期边坡的抗滑稳定,其安全系数按非常运用工况采用。


4、弃渣场抗滑稳定计算可采用不计条块间作用力的瑞典圆弧滑动法;对均值渣体,宜采用计及条块间作用力的简化毕肖普法;对有软弱夹层的弃渣场,宜采用满足力和力矩平衡的摩根斯顿-普莱斯法进行抗滑稳定计算;对于存在软基的弃渣场,宜采改良圆弧法进行抗滑稳定计算。


5、抗滑稳定计算应符合相关规定。


6、弃渣用于填平坑、塘时可不进行弃渣场稳定计算。

(六)弃渣场防护措施总体布置应符合下列规定:

1、不同类型弃渣场的工程防护措施体系按下表确定。

图片

图片


2、沟道型弃渣场防护措施总体布置应符合下列规定:

1)根据洪水处置方式及堆置方式,沟道型弃渣场可分为截洪式、滞洪式、填沟式三种型式。

2)截洪式弃渣场的上游洪水可通过隧洞排泄到邻近沟道中,或通过埋涵方式排至场地下游。

3)滞洪式弃渣场下游应布设拦渣坝,具有一定库容,可调蓄上游来水。拦渣坝应配套溢洪、消能设施等。

4)填沟式弃渣场上游无汇水或者汇水量很小,弃渣场下游末端应布置挡渣墙等构筑物。对于降雨量大于800mm的地区,应布置截排水沟以排泄周边坡面径流,并应结合地形条件布置消能、沉沙设施;降雨量小于800mm的地区可适当布设排水措施。


3、临河型弃渣场防护措施总体布置应符合下列规定:

1)宜在迎水侧坡脚布设拦渣堤,或设置浆砌石、干砌石、抛石、柴枕等护脚措施。

2)设计洪水以下的迎水坡面宜采取斜坡防护措施;设计洪水位以上坡面宜采取植物措施,坡比大于1:1.5的,宜采取综合护坡措施。

3)渣顶和坡面布设截排水措施。

4)渣顶宜采取复耕或植物措施。


4、坡地型弃渣场防护措施总体布置应符合下列规定:

1)堆渣坡脚宜设置挡渣墙或护脚护坡措施。

2)渣体周边有汇水的,宜布设截水沟、排水沟。

3)弃渣场顶部宜采取复耕或植物措施;坡面应首先采取植物措施,坡比大于1:1的,宜采取综合护坡措施。


5、平地型弃渣场防护措施总体布置应符合下列规定:

1)堆渣坡脚宜设置围渣堰,坡面宜布设截排水措施;不需设置围渣堰时,可直接采取斜坡防护措施,坡脚宜适当处理。

2)弃渣场顶部宜采取复耕或植物措施;坡面应首先采取植物措施,坡比大于1:1的坡面宜采取综合护坡措施。

3)填凹性弃渣场应首先填平并复耕;当超出原地面线时,应符合本款前两项的要求。


6、库区型弃渣场应根据地形地貌、蓄水淹没可能对永久工程建筑物的影响,采取相应工程及临时防护措施;弃渣场可不采取植物恢复措施,有需要的应结合蓄水淹没前时段水土流失影响分析确定。



     

【推荐最新项目案例】

Baidu
map