| 国家及31省市固废处理行业政策汇总及解读 - 贵州水保_水土保持方案_水土保持设施验收_水资源论证报告公司 - 贵州节能环保网【贵州节能评估/节能报告编制验收/环境影响评价/社会稳定风险评估/竣工环境保护验收/能源审计/水土保持验收/水保技术咨询服务公司/发改委委托节能报告评审单位】

日期:2023-04-14 09:02:58
来源:环联资讯
编辑:贵州绿之城节能环保
0次
固废处理,全称固体废弃物的处理,通常是指物理、化学、生物、物化及生化方法把固体废物转化为适于运输、贮存、利用或处置的过程,固体废弃物处理的目标是无害化、减量化、资源化。近年来,随着环保产业的进一步发展,固废处理行业越来越受到国家重视,我国先后颁布及实施了一系列法律法规及产业政策,规范和推动固废处理行业的发展。
2005年,《中华人民共和国固体废物环境污染防治法》正式实施,“十一五”期间国家政策主要鼓励对固体废物实行回收和利用、减少固体废物生产量;“十二五”时期,《关于建立完整的先进的废旧商品回收体系的意见》出台,我国开始加强对固体废物进口的监管,同时深入推进大宗固体废物综合利用,加强共性关键技术研发及推广;“十三五”时期,《“无废城市”建设试点工作方案》、《工业固体废物资源综合利用评价管理暂行办法》等政策出台,提出要全面整治历史遗留尾矿库,统筹推进大宗固体废弃物综合利用,鼓励专业化第三方机构从事固体废物资源化利用相关工作;“十四五”以来,低碳化进程推进的带动下,固废处理相关国家政策进一步优化,支持力度进一步加大,全面禁止进口固体废物,继续加强大宗固废综合利用,大力开展“无废城市”建设,固废处理行业发展进入快车道。
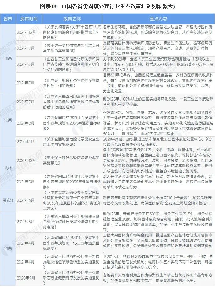
近年来,中国固废处理行业国家政策层出不穷,具体政策如下:
“十四五”以来,我国固废处理行业相关国家政策密集出台,《中华人民共和国国民经济和社会发展第十四个五年规划和2035年远景目标纲要》明确提出要全面整治固体废物非法堆存,提升危险废弃物监管和风险防范能力。《关于“十四五”大宗固体废弃物综合利用的指导意见》、《关于开展大宗固体废弃物综合利用示范的通知》、《“十四五”循环经济发展规划》、《2030年前碳达峰行动方案》、《关于加快推进大宗固体废弃物综合利用示范建设的通知》等多项政策均对固废处理行业做出了发展规划,目标汇总如下: 在国家政策的引导下,各省市地方政策近年来也均对固废处理行业有所提及: